热门文档
- 2024-09-24 20:13:23 GBT51457-2024 《医院洁净护理与隔离单元建筑技术标准》
- 2024-09-21 22:35:30 JGJ46-2005 施工现场临时用电安全技术规范
- 2025-05-31 21:48:58 GBT50145-2007 土的工程分类标准-英文版
- 2024-09-27 19:57:38 DB11T 918-2021 印章制作技术规范
- 2025-04-16 20:29:50 施工现场洞口临边防护
- 2024-09-23 22:33:15 GB50017-2017 钢结构设计标准
- 2024-09-24 20:13:23 GBT51437-2021 风光储联合发电站设计标准
- 2024-09-23 22:33:15 GB50015-2019 建筑给水排水设计标准
- 2024-09-23 22:33:15 GB50170-2018 电气装置安装工程 旋转电机施工及验收标准
- 2024-10-29 17:26:01 GB15322.2-2003 可燃气体探测器第2部分:独立式可燃气体探测器
- 2025-08-28 19:45:26 活塞式压缩机维修措施
- 2024-09-22 23:51:01 JGJ339-2015 非结构构件抗震设计规范
1、本文档共计 0 页,下载后文档不带水印,支持完整阅读内容或进行编辑。
2、当您付费下载文档后,您只拥有了使用权限,并不意味着购买了版权,文档只能用于自身使用,不得用于其他商业用途(如 [转卖]进行直接盈利或[编辑后售卖]进行间接盈利)。
3、本站所有内容均由合作方或网友上传,本站不对文档的完整性、权威性及其观点立场正确性做任何保证或承诺!文档内容仅供研究参考,付费前请自行鉴别。
4、如文档内容存在违规,或者侵犯商业秘密、侵犯著作权等,请点击“违规举报”。
2、当您付费下载文档后,您只拥有了使用权限,并不意味着购买了版权,文档只能用于自身使用,不得用于其他商业用途(如 [转卖]进行直接盈利或[编辑后售卖]进行间接盈利)。
3、本站所有内容均由合作方或网友上传,本站不对文档的完整性、权威性及其观点立场正确性做任何保证或承诺!文档内容仅供研究参考,付费前请自行鉴别。
4、如文档内容存在违规,或者侵犯商业秘密、侵犯著作权等,请点击“违规举报”。
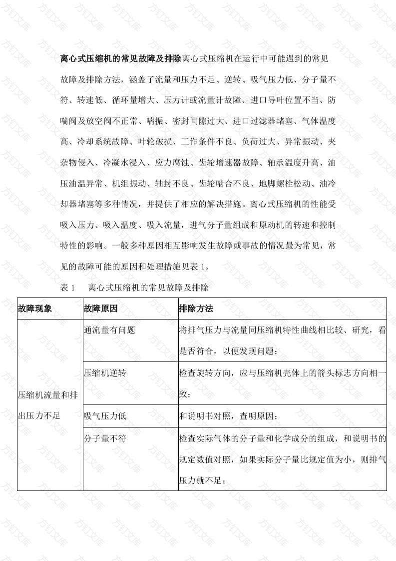
离心式压缩机的常见故障及排除离心式压缩机在运行中可能遇到的常见故障及排除方法,涵盖了流量和压力不足、逆转、吸气压力低、分子量不符、转速低、循环量增大、压力计或流量计故障、进口导叶位置不当、防喘阀及放空阀不正常、喘振、密封间隙过大、进口过滤器堵塞、气体温度高、冷却系统故障、叶轮破损、工作条件不良、负荷过大、异常振动、夹杂物侵入、冷凝水浸入、应力腐蚀、齿轮增速器故障、轴承温度升高、油压油温异常、机组振动、轴封不良、齿轮啮合不良、地脚螺栓松动、油冷却器堵塞等多种情况,并提供了相应的解决措施。离心式压缩机的性能受吸入压力、吸入温度、吸入流量,进气分子量组成和原动机的转速和控制特性的影响。一般多种原因相互影响发生故障或事故的情况最为常见,常见的故障可能的原因和处理措施见表1。表1离心式压缩机的常见故障及排除故障现象故障原因排除方法通流量有问题将排气压力与流量同压缩机特性曲线相比较、研究,看是否符合,以便发现问题:压缩机逆转检查旋转方向,应与压缩机壳体上的箭头标志方向相压缩机流量和排出压力不足吸气压力低和说明书对照,查明原因:分子量不符检查实际气体的分子量和化学成分的组成,和说明书的规定数值对照,如果实际分子量比规定值为小,则排气压力就不足:万万万万文运行转速低检查运行转速,与说明书对照。如转速低,应提升原动自排气侧向吸气侧的循检查循环气量,检查外部配管,检查循环气阀开度,循环量增大环量太大时应调整:压力计或流量计故障检查各计量仪表,发现问题应进行调校、修理或更换。进口导叶位置不当检查进口导叶及其定位器是否正常,特别是检查进口导叶的实际位置是否与指示器读数一致,如有不当,应重方新调整进口导叶和定位器:防喘阀及放空阀不正常检查防喘振的传感器及放空阀是否正常,如有不当应校流量降低正调整,使之工作平稳,无振动摆振,防止漏气:压缩机喘振检查压缩机是否喘振,流量是否足以使压缩机脱离喘振特别是要使每级进口温度都正常:密封间隙过大按规定调整密封间隙或更换密封:进口过滤器堵塞检查进口压力,气体过滤器是否堵塞,清洗过滤器。冷却水量不足检查冷却水流量、压力和温度是否正常,重新调整水压方冷却器冷却能力下降检查冷却水量,要与冷却器管中的水流速应小于2m/s:气体温度高冷却管表面积污垢检查冷却器温差,看冷却管是否由于结垢而使冷却效果下降,清洗冷却器管子:冷却管破裂或管子与管堵塞已损坏管子的两端或用胀管器将松动的管端胀紧:板间的配合松动万万万文冷却器水侧通道积有气检查冷却器水侧通道是否有气泡产生,打开放气阀把泡体排出:运行点过分偏离设计点检查实际运行点是否过分偏离规定的操作点,调整运行材质不合格,强度不够重新审查原设计和制造所用的材质,如材质不合格应更换叶轮工作条件不良造成强度工作条件不符合要求,由于条件恶劣,造成强度降低,下降应改善工作条件,使之符合设计要求:负荷过大,强度降低因转速过高或流量、压比太大,使叶轮强度降低造成破坏:禁止严重超负荷或超速运行:异常振动,动、静部分碰振动过大,造成转动部分与静止部分接触、碰撞,形成压缩机叶轮破撞破损,严禁振值过大强行运转:消除异常振动:损落入夹杂物压缩机内进入夹杂物打坏叶轮或其他部件:严禁夹杂物进入压缩机,进气应过滤:浸入冷凝水冷凝水浸入或气体中含水分在机内冷凝,可能造成水击和腐蚀,必须防止进水和积水:沉积夹杂物保持气体纯洁,通流部分和气缸内有沉积物应及时清除应力腐蚀和化学腐蚀防止发生应力集中:防止有害成分进入压缩机:做好压缩机的防腐蚀措施。压缩机起动时流转动系统有毛病,如叶轮转动系统有毛病,如叶轮键、连结轴等装错或未量、压力为零键、连结轴等装错或未装万万



请如实的对该文档进行评分-
-
-
-
-
0 分