热门文档
- 2024-09-24 20:13:23 GBT51457-2024 《医院洁净护理与隔离单元建筑技术标准》
- 2024-09-21 22:35:30 JGJ46-2005 施工现场临时用电安全技术规范
- 2025-05-31 21:48:58 GBT50145-2007 土的工程分类标准-英文版
- 2024-09-27 19:57:38 DB11T 918-2021 印章制作技术规范
- 2025-04-16 20:29:50 施工现场洞口临边防护
- 2024-09-23 22:33:15 GB50017-2017 钢结构设计标准
- 2024-09-24 20:13:23 GBT51437-2021 风光储联合发电站设计标准
- 2024-09-23 22:33:15 GB50015-2019 建筑给水排水设计标准
- 2024-09-23 22:33:15 GB50170-2018 电气装置安装工程 旋转电机施工及验收标准
- 2024-10-29 17:26:01 GB15322.2-2003 可燃气体探测器第2部分:独立式可燃气体探测器
- 2025-08-28 19:45:26 活塞式压缩机维修措施
- 2024-09-22 23:51:01 JGJ339-2015 非结构构件抗震设计规范
1、本文档共计 0 页,下载后文档不带水印,支持完整阅读内容或进行编辑。
2、当您付费下载文档后,您只拥有了使用权限,并不意味着购买了版权,文档只能用于自身使用,不得用于其他商业用途(如 [转卖]进行直接盈利或[编辑后售卖]进行间接盈利)。
3、本站所有内容均由合作方或网友上传,本站不对文档的完整性、权威性及其观点立场正确性做任何保证或承诺!文档内容仅供研究参考,付费前请自行鉴别。
4、如文档内容存在违规,或者侵犯商业秘密、侵犯著作权等,请点击“违规举报”。
2、当您付费下载文档后,您只拥有了使用权限,并不意味着购买了版权,文档只能用于自身使用,不得用于其他商业用途(如 [转卖]进行直接盈利或[编辑后售卖]进行间接盈利)。
3、本站所有内容均由合作方或网友上传,本站不对文档的完整性、权威性及其观点立场正确性做任何保证或承诺!文档内容仅供研究参考,付费前请自行鉴别。
4、如文档内容存在违规,或者侵犯商业秘密、侵犯著作权等,请点击“违规举报”。
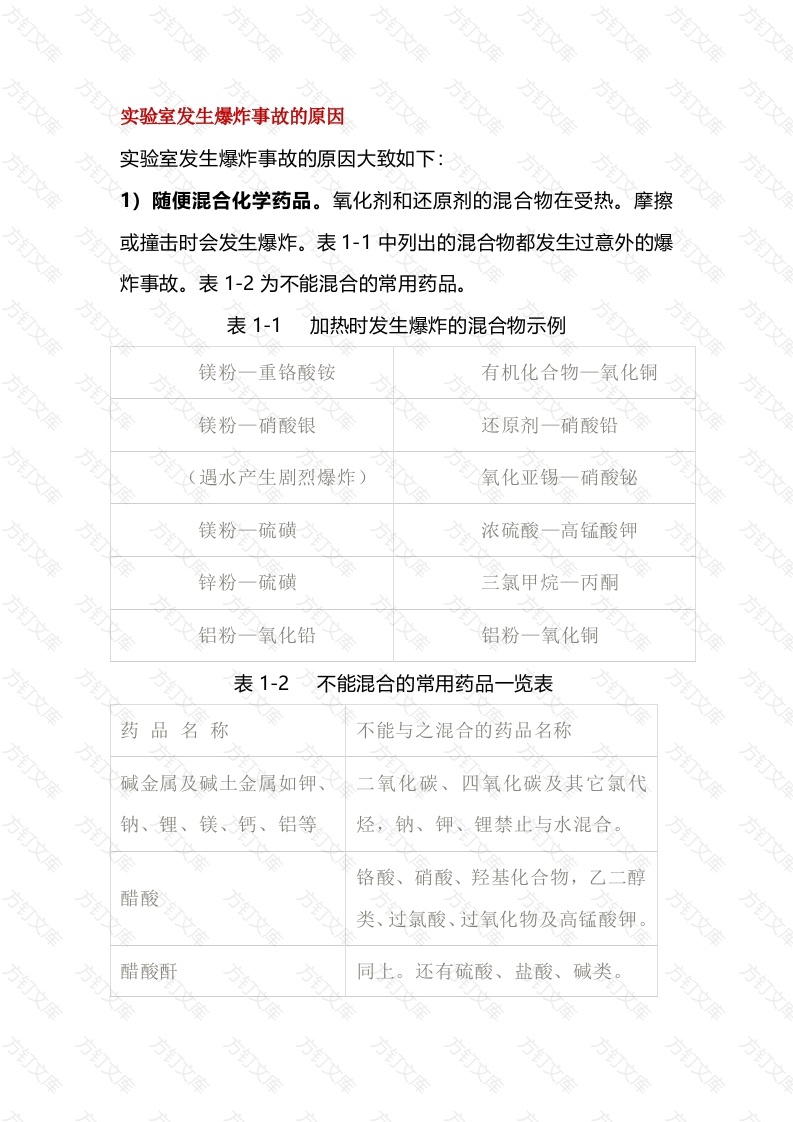
万万实验室发生爆炸事故的原因万万实验室发生爆炸事故的原因大致如下:1)随便混合化学药品。氧化剂和还原剂的混合物在受热。摩擦或撞击时会发生爆炸。表1-1中列出的混合物都发生过意外的爆炸事故。表1-2为不能混合的常用药品。表1-1加热时发生爆炸的混合物示例镁粉一重铬酸铵有机化合物氧化铜镁粉一硝酸银还原剂一硝酸铅遇水产生剧烈爆炸)氧化亚锡一硝酸铋镁粉一硫磺浓硫酸一高锰酸钾锌粉一硫磺三氯甲烷一丙酮铝粉氧化铅铝粉一氧化铜表1-2不能混合的常用药品一览表药品名称不能与之混合的药品名称碱金属及碱土金属如钾、氧化碳、四氧化碳及其它氯代钠、锂、镁、钙、铝等烃,钠、钾、锂禁止与水混合。铬酸、硝酸、羟基化合物,乙二醇醋酸类、过氯酸、过氧化物及高锰酸钾。方醋酸酐人库同上。还有硫酸、盐酸、碱类。万乙醛、甲醛酸类、碱类、胺类、氧化剂。丙酮浓硝酸及硫酸混合物,氟、氯、溴。乙炔氟、氯、溴、铜、银、汞。汞、氯、次氯酸钙(漂白粉)、碘、液氨(无水)氟化氢。酸、金属粉末、易燃液体、氯酸盐、硝酸铵硝酸盐、硫磺、有机物粉末、可燃万物质氨、乙炔、丁二烯、丁烷及其他石溴方油类、碳化钠、松节油、苯、金属方万粉末万文苯胺硝酸、过氧化氢(双氧水)、氯。氧化钙(石灰)方活性碳次氯酸钙(漂白粉)、硝酸。铜乙炔、过氧化氢。2)密闭体系中进行蒸馏、回流等加热操作。3)在加压或减压实验中使用不耐压的玻璃仪器。4)反应过于激烈而失去控制。文万万5)易燃易爆气体如氢气、乙炔等烃类气体、煤气和有机蒸气等大量逸入空气,引起爆燃。常见易燃易爆物质蒸气在空气中爆炸极限见表1-3。表1-3易燃物质蒸气在空气中爆炸极限名称爆炸极限(体积,%)氢气4.174.2炔382硫化碳醛氧化碳12.574方订乙醚方1.936.5万文丙酮2.613甲醇6.736.5乙醇万3.319丙醇2.1~13.5222.2苯486)一些本身容易爆炸的化合物,如硝酸盐类、硝酸酯类、三碘化氮、芳香族多硝基化合物、乙炔及其重金属盐、



请如实的对该文档进行评分-
-
-
-
-
0 分