热门文档
- 2024-09-24 20:13:23 GBT51457-2024 《医院洁净护理与隔离单元建筑技术标准》
- 2024-09-21 22:35:30 JGJ46-2005 施工现场临时用电安全技术规范
- 2025-05-31 21:48:58 GBT50145-2007 土的工程分类标准-英文版
- 2024-10-16 14:58:14 大包庄旁站监理方案
- 2024-09-22 07:05:14 CECS110-2000 低温低浊水给水处理设计规程
- 2024-09-24 20:13:23 GBT51437-2021 风光储联合发电站设计标准
- 2025-09-04 19:12:29 电源污染的治理
- 2024-09-23 22:33:15 GB50017-2017 钢结构设计标准
- 2024-10-26 12:38:21 03G322-3钢筋混凝土过梁(混凝土小型空心砌块砌体)
- 2024-09-24 20:32:06 JGT581-2023 建筑用热轧H型钢和剖分T型钢
- 2025-08-15 19:12:49 某公司信贷管理基本制度
- 2024-09-21 23:27:09 CJT166-2014 建设事业集成电路(IC)卡应用技术条件

1、本文档共计 0 页,下载后文档不带水印,支持完整阅读内容或进行编辑。
2、当您付费下载文档后,您只拥有了使用权限,并不意味着购买了版权,文档只能用于自身使用,不得用于其他商业用途(如 [转卖]进行直接盈利或[编辑后售卖]进行间接盈利)。
3、本站所有内容均由合作方或网友上传,本站不对文档的完整性、权威性及其观点立场正确性做任何保证或承诺!文档内容仅供研究参考,付费前请自行鉴别。
4、如文档内容存在违规,或者侵犯商业秘密、侵犯著作权等,请点击“违规举报”。
2、当您付费下载文档后,您只拥有了使用权限,并不意味着购买了版权,文档只能用于自身使用,不得用于其他商业用途(如 [转卖]进行直接盈利或[编辑后售卖]进行间接盈利)。
3、本站所有内容均由合作方或网友上传,本站不对文档的完整性、权威性及其观点立场正确性做任何保证或承诺!文档内容仅供研究参考,付费前请自行鉴别。
4、如文档内容存在违规,或者侵犯商业秘密、侵犯著作权等,请点击“违规举报”。
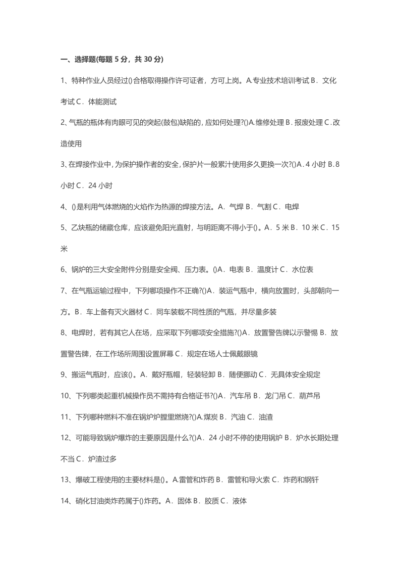
一、选择题(每题5分,共30分)1、特种作业人员经过0合格取得操作许可证者,方可上岗。A专业技术培训考试B.文化考试C.体能测试2、气瓶的瓶体有肉眼可见的突起(鼓包缺陷的,应如何处理?0A维修处理B.报废处理C.改造使用3、在焊接作业中,为保护操作者的安全,保护片一般累汁使用多久更换一次?0A.4小时B.8小时C.24小时4、0是利用气体燃烧的火焰作为热源的焊接方法。A.气焊B.气割C.电焊5、乙炔瓶的储藏仓库,应该避免阳光直射,与明距离不得小于0。A.5米B.10米C.15米6、锅炉的三大安全附件分别是安全阀、压力表。0A.电表B.温度计C.水位表7、在气瓶运输过程中,下列哪项操作不正确?0A.装运气瓶中,横向放置时,头部朝向一方。B.车上备有灭火器材C.同车装载不同性质的气瓶,并尽量多装8、电焊时,若有其它人在场,应采取下列哪项安全措施?0A.放置警告牌以示警惕B.放置警告牌,在工作场所周围设置屏幕C.规定在场人士佩戴眼镜9、搬运气瓶时,应该0。A.戴好瓶帽,轻装轻卸B.随便哪动C.无具体安全规定10、下列哪类起重机械操作员不需持有合格证书?0A.汽车吊B.龙门吊C.葫芦吊11、下列哪种燃料不准在锅炉炉膛里燃烧?0A煤炭B.汽油C.油渣12、可能导致锅炉爆炸的主要原因是什么?0A.24小时不停的使用锅炉B.炉水长期处理不当C.炉渣过多13、爆破工程使用的主要材料是0。A雷管和炸药B.雷管和导火索C.炸药和钢钎14、硝化甘油类炸药属于0炸药。A.固体B.胶质C.液体15、如果发现雷管内有灰尘应该0。A.用木条或铁丝掏B.用口吹C.用手轻轻倒出16、起重机接近终点时,应该0A.及时断电,尽可能不动用行程限位器B.等待行程限位器动作C.加快起重机动作速度17、机械式通风系统的维修主要包括0。A.清理管道B.清理除尘系统C.两者都有18、下列使用电梯的事项,哪项不正确?0A.按安全警示标志操作B.7岁以下儿童可以独立使用电梯C.未经管理人员许可,不得使用载人电梯运载货物19、使用直流电焊机施,焊前,电压不得超过多少伏?0A.220B.200C.11020、开启气瓶瓶阀时,操作者应该站在什么。位置?0A侧面B.正面C.后面21、充装气瓶时,以下哪项操作不正确?0A.检查气瓶内是否有剩余压力B.两种气体混装一瓶C.注意气瓶的漆色和字样22、一是利用可燃气体同氧气混合燃烧所产生火焰分割材料的热切割。0A.气焊B.电焊C.气割23、压力表在刻度盘上刻有的红线表示。0A.最低工作压力B.最高工作压力C.中间工作压力24、电焊工作的地点不应该0。A.缺少急救员B.多设合适的灭火器C.存放易燃物体25、点焊枪时,应该用0。A.点火枪B.火柴C.打火机26、木工机械周围的场地应该注意什么?0A.经常洒水B.保持畅通及避免湿滑C.提供空气调节27、起重机械的信号员的主要责任是0。A.考核起重机操作员的工作表现B.在吊运过程中,给操作员适当的指示信号,令吊运工作顺利进行C.负责维修起重机的信号系统28、处理液化气瓶时,应佩带以下哪种保护用具?0A.面罩B.口罩C.眼罩29、在对锅炉、压力容器维修的过程中,应使用0伏的安全灯照明。A.36B.24C.1230、在锅炉房里长时间工作要留意0。A.高噪音B.高温中暑C.饮食问题二、填空题(每题2分,共20分)【、对本人,尤其对和的安全可能产生重大危害的作业叫特种作业。2、焊枪点火时,应该先开门,后开调节门。3、焊接铜、铝、铅、锡、锌等有色金属时,必须在的地方进行,焊接人员应戴或、。4、焊枪发生回火、鸣爆时,应先,把火嘴放在中冷却,然后用钢钎将嘴通畅。5、防止电石,引起爆炸,乙炔发生器使用的水应该是没有任何油污和其它杂质的水,并按规定。6、特种作业人员必须经过专业部门的,考试合格,并取得才能上岗。7、过卷扬限制器能保证起重机,当起重机的吊钩滑轮距起重机架小于或等于毫米时,能自动地切断电动机,防止吊钩滑轮。8、在潮湿处从事焊接作业时,如触碰到电焊机或其他设备外壳有“麻电”感觉时,应,进行修理。9、对压力容器内部进行检查时,不准使用照明,而应使用伏以下的低压灯。0、焊接中焊工常受到的辐射危害有、、等。焊接的电子束产生,会影响焊工的身体健康。三、判断题(每题1分,共20分)【、要定期对压缩空气桶清理油污,以防止油类和空气形成爆炸性气体。02、焊接盛装过汽油、燃油或油脂的容器时,应先敞开容器挥发几个小时。03、气瓶在使用前,应该放在绝缘性物体如橡胶、塑料、木板上。04、进入锅炉内部工作时,应该打开锅筒上的人孔和集箱上的手孔以通风。05、石油液化气不可用于气焊、气割。06、气瓶的充装和使用人员可以穿着化纤衣服。0



请如实的对该文档进行评分-
-
-
-
-
0 分